快手拿下的支付公司宣布!这项业务终止

快手拿下的支付牌照有新动态。

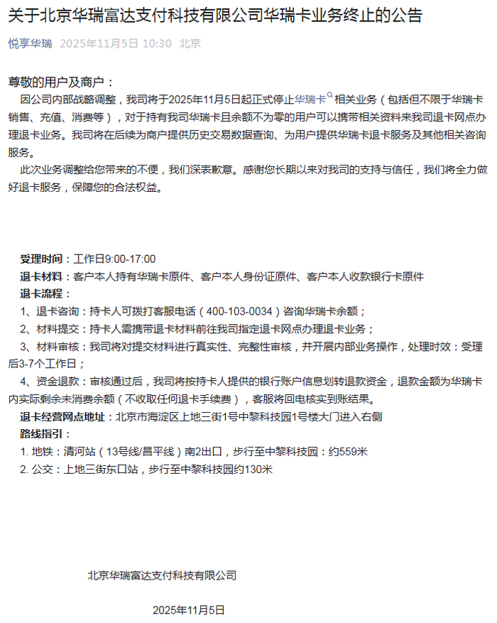
今日,持牌支付机构北京华瑞富达支付科技有限公司(简称“华瑞富达”)发布《关于华瑞卡业务终止的公告》。

华瑞富达表示,因公司内部战略调整,我司将于2025年11月5日正式停止华瑞卡相关业务(包括但不限于华瑞卡销售、充值、消费等),对于持有我司华瑞卡且余额不为零的用户可以携带相关资料来我司退卡网点办理退卡业务。

华瑞富达正是快手在2024年通过股权变更“拿下”的支付牌照主体。从获得牌照到终止核心业务,仅过去一年时间,背后的战略意图耐人寻味。

快手曲线“持牌”,布局支付生态

华瑞富达成立于2007年,于2012年获得预付卡发行与受理牌照,2024年换证后,业务类型变更为储值账户运营Ⅱ类,有效期至2027年6月26日。

去年10月底,中国人民银行发布的“非银行支付机构重大事项变更许可信息公示”显示,华瑞富达股权变更被批准,其主要股东由深圳市绍福电子商务有限公司变更为成都遂意文化传播有限公司,自然人银鑫、杨远熙实际控制华瑞富达。

值得关注的是,华瑞富达新股东成都遂意为快手集团成员。

此前成都遂意文化传播有限公司由北京快手科技有限公司母公司北京华艺汇龙网络科技有限公司全资持股,而在2024年1月份,成都遂意大股东变更为成都青松数信科技有限公司。

青松数科与华瑞富达两家公司实控人均为银鑫、杨远熙,而银鑫、杨远熙二人是短视频平台快手的联合创始人。

因此,业内普遍将此次股权变更为“快手正式拿下支付牌照”的标志性事件。

或与快手对支付牌照的重新定位有关

华瑞富达官网介绍显示,自成立之初一直专注于预付卡的发行与受理,致力于打造专业化的消费增值服务平台,为企事业单位提供福利解决方案,为持卡人提供安全、便利、优质的支付服务。华瑞富达预付卡产品为“华瑞卡”,目前该卡特约商户覆盖北京市的商超百货、珠宝专营、体育奥莱、数码电器、医药健康、旅游等多种消费场所。

然而,在快手入主一年后,这项看似成熟的业务却突然终止。公告中仅以“公司内部战略调整”为由,未透露更多细节。

分析人士指出,这或与快手对支付牌照的重新定位有关。作为短视频与直播电商巨头,快手更关注的是线上支付、电商结算、直播打赏分账、商户收单等场景,而非传统线下预付卡业务。华瑞卡作为区域性、线下为主的预付卡产品,与快手当前的生态协同性有限,可能已被视为“非核心资产”。

免责声明:

1、本网站所展示的内容均转载自网络其他平台,主要用于个人学习、研究或者信息传播的目的;所提供的信息仅供参考,并不意味着本站赞同其观点或其内容的真实性已得到证实;阅读者务请自行核实信息的真实性,风险自负。