陕西创投协会夏楠:从陕西创投市场看成果转化的八个问题

21世纪经济报道记者 申俊涵 西安报道

现在的资本市场,科技成果转化已从“加分项”变为“必选项”。作为科教重镇,陕西的样本价值在于:它既有丰富的高校科研资源,又面临创投市场发展不充分的现实困境。身处一线的投资人、创业者、科研工作者和政策制定者如何正确客观看待“科技成果转化”,转化过程中又有哪些值得注意的“雷点”、哪些经验值得借鉴?

近日,在“科学家遇见投资人”闭门研讨会西安交通大学专场活动上,陕西省创业投资协会副秘书长夏楠结合自身多年经验,分享了对科技成果转化的深刻观察与思考。

以下为分享内容(有删减): 

当我们谈论科技成果转化时,我们究竟在谈论什么?这个十年前还相对小众的话题,如今已上升为国家战略。从陕西创投市场的数据出发,我们或许能窥见中国科技成果转化的真实图景。

陕西创投市场:存量博弈下的突围

截至2024年8月底,陕西省登记私募基金管理人246家,其中股权类管理人180家。这个数字近五年来几乎停滞,2023年甚至净减少13家——陕西创投市场已进入存量博弈阶段。

数据背后是结构性问题:单个管理人平均管理3.92只基金产品,管理规模6.27亿元,单只基金规模1.63亿元,均低于全国平均水平。这反映出陕西创投力量分散、集中度不足的现实。

从地域分布看,160家基金管理人集中在西安,占比83%。咸阳受益于秦创原建设排名第二,而部分地市至今尚无股权创投基金管理人。

2024年,陕西新增创投基金76支,认缴总额191亿元,其中国有资本主导的基金占46%。投资端发生287起投资事件,略低于2023年的313起,已披露投资金额80亿元。值得关注的是,千万级投资事件134起,占比63%,反映出市场倾向于中早期项目。

退出方面,102起退出事件中,分红、股权转让、回购仍是主流方式,IPO退出仅7起。即便加上上市后减持,资本市场退出也非主要通道——这与全国市场趋势一致。

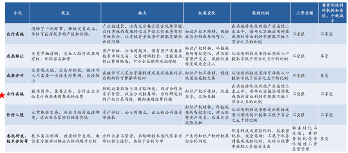
科技成果转化的六种路径

根据《科技成果转化法》,成果转化有六种方式:自行转化、成果转让、许可使用、合作实施、作价入股、技术合同转让。细分来看,可归为两大类:前三种涉及产权交易,后者则是技术服务合作。

许可使用关注核心资产的依赖性与独立性。许可费用多由供需双方协商确定,独占许可是主流方式。这种模式的关键在于,许可是否稳定、是否涉及终止条款、实控人是否变更。

专利转让涉及所有权转移,定价成为核心问题。我们梳理公开信息发现,交易对价从数万元到上亿元不等,但98%以上通过协议定价,真正进入技术交易市场公开挂牌的凤毛麟角。更值得注意的是,60-70%的专利转让未经评估,仅30%经过专业评估。这凸显了陕西建立知识产权评估与技术交易公开市场的迫切性。

合作实施典型体现为横向课题。许多陕西企业最初就是某企业委托高校课题组的横向项目,后来发展成实验室或独立公司。这种模式的优势在于,从一开始市场需求就很明确,从课题到商业合同的转化路径清晰。

技术合同(3技合同,即技术开发、技术咨询、技术服务)是最普遍的转化方式。2024年陕西省2.3万起技术交易中,近2万起通过技术合同实现,涉及总金额近90亿元。其中60%以技术服务形式进行,这在税收优惠和企业统筹方面具有明显优势。

分析2019年注册制实施以来陕西新增的42家IPO企业,我们发现一个惊人事实:无一例外,全部具有科技成果转化痕迹。

这揭示了中国资本市场的一个重要规律:科技成果转化不再是小众概念,而是企业IPO的必要条件。未来,没有科技成果转化痕迹或科技属性的企业,IPO将寸步难行。对从事投资和金融的人而言,理解科技成果转化已成为必修课。

高校成果转化企业的八个典型问题

基于投资实践,我们总结了高校成果转化企业在走向IPO过程中必须面对的八大问题:

1.专利授权的稳定性

核心关注许可背景、期限范围、费用公允性。企业对授权专利是否存在重大依赖?这直接关系到资产独立性。许可协议是否稳定、有无终止条款、是否影响企业持续经营能力,都是监管重点。

2.国资审批的合规性

高校校办企业涉及国有资产管理。目前审批权限已明确。国资审批程序是否完备、股权变动是否合规,直接影响企业资本运作。

3.知识产权纠纷风险

技术来源是否独立?是否属于职务发明?高校是否出具无争议确认函?进入IPO阶段,学校无异议函是必选项。许多企业因知识产权归属不清在上市前夕遭遇障碍。

4.科研人员身份的合法性

兼职是否合规、是否履行相应手续、是否为非领导职务、是否签订离岗协议或高校出具说明——这些看似琐碎的身份问题,往往成为监管关注焦点。

5.持续研发能力的独立性

若企业通过委托研发与高校合作,需证明:委外研发未涉及核心环节、合作成果可独立使用。实践中,校企合作的知识产权多为“共有”,这就涉及企业能否独立使用、高校会否授权其他主体进行成果转化的问题。

6.研发费用的使用合规性

研发费用是当前各板块IPO审核的重点。监管不仅关注研发投入比例,更关注费用归集的合规性。是否挪用高校科研经费?高校经费是否用于企业生产经营?研发费用列支的人员费用是否涉及商业贿赂?这些都是高压线。

7.团队与人员的稳定性

兼职人员是否影响企业独立性?高校老师作为实控人,到一定阶段需将主要精力投入企业运营,这涉及与学校劳动关系的处理。是否脱钩、是否存在离岗重大风险,关系到企业治理结构的稳定性。

8.利益冲突的防范

成果归属是否清晰?是否签订合作研发协议明确权责?是否建立内部管理制度?企业利益与高校利益、第三方商业主体利益之间是否存在冲突?这需要在成果转化之初就做好制度设计。

陕西探索或带来借鉴意义

正如国家发改委领导所言:“如果没有创业投资的支持,科技创新的效果将大打折扣。”

陕西拥有丰富的高校资源和科研力量,但创投市场仍处于发展阶段。从246家管理人、180家股权类机构的数据看,陕西创投力量亟待整合与壮大。从知识产权评估体系不完善、技术交易市场化程度低的现状看,基础设施建设任重道远。

但机遇同样明显。注册制下,科技成果转化已成IPO刚需。陕西42家IPO企业100%具有成果转化背景,这既是现实,更是方向。对高校、科研机构而言,了解成果转化的8个关键问题,在早期就建立规范的管理体系,将大大提升企业的资本化能力。

科技成果转化不是终点,而是科技创新与资本市场对接的桥梁。在这条路上,陕西的探索或许能为更多地区提供镜鉴。

免责声明:

1、本网站所展示的内容均转载自网络其他平台,主要用于个人学习、研究或者信息传播的目的;所提供的信息仅供参考,并不意味着本站赞同其观点或其内容的真实性已得到证实;阅读者务请自行核实信息的真实性,风险自负。